国产九九热视频-国产九九视频在线观看-国产九九在线视频-国产久7精品视频-国产久草视频

當前位置: 首頁 > 核心產品 > 自主產品 > 艾韋迅IVYSUN掃描模塊 > 二維影像式掃描模塊 > 二維碼掃描引擎支持掃描手機屏幕二維碼,微信支付碼,支付寶二維碼

二維碼掃描引擎支持掃描手機屏幕二維碼,微信支付碼,支付寶二維碼
  • 產品說明
  • 主要特征
  • 技術指標
  • 適用行業
  •     很多企業都會有這個困惑,是使用一款高性能的激光一維條碼掃描模塊,還是采用功能豐富但是掃描性能欠佳的二維碼掃描引擎呢。此款二維碼掃描模塊就很好得解決了這個問題,將一維掃描模組的驚艷掃描能力和普通二維碼掃描引擎的采集靜止圖像和視頻的能力進行了完美的結合,二維碼掃描引擎的解碼芯片有功能強大的解碼CPU,只需要幾秒鐘就可以快速掃描一維和二維條碼。外形小巧掃描屏幕二維模塊無須對準掃描條碼,可全向掃描,實現手機屏幕條碼讀取,快速讀取電腦手機屏幕的條碼,掃描所有一維、二維條碼,包括流行的微信支付碼,支付寶二維碼。非凡的掃描能力提高企業的生產力
     
    掃描支付寶支付碼二維碼掃描引擎二維碼掃描引擎可掃描微信支付碼
     

    二維碼掃描引擎掃描范圍

     
    掃描支付寶/微信支付碼二維碼掃描模塊二維碼掃描引擎掃描無須對焦
     

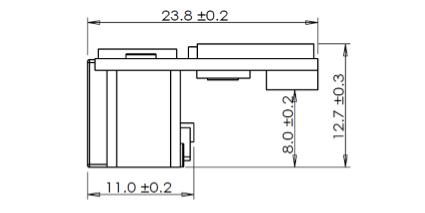
    掃描屏幕二維碼掃描模組尺寸圖

    掃描微信支付碼二維碼掃描模組正面圖
    二維掃描引擎正面圖
     
    掃描支付寶二維碼掃描模塊
    二維掃描引擎左視圖
    掃描手機屏幕二維碼掃描引擎
    二維掃描引擎俯視圖
     

    二維碼掃描模塊接口尺寸

    該主機接口連接器是一個12針的Zif插座,可用于將主機設備(例如,軟件開發板EVK)與扁平軟電纜連接。下圖顯示了插座的位置和尺寸。(單位:mm) 
    二維碼掃描引擎接口尺寸圖二維碼掃描模塊接口尺寸
      

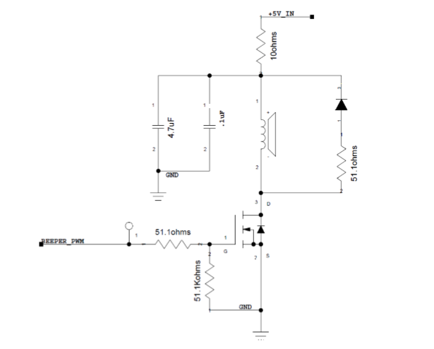
    二維碼掃描模塊蜂鳴器Beeper 

     
       

    這在主機接口連接器上提供一個引腳(BUZ,引腳9),該引腳向外部驅動電路提供一個脈寬調制輸出,用于向用戶生成聲音反饋,以指示通電、良好解碼或操作錯誤等狀態。脈寬調制輸出不夠強,無法驅動蜂鳴器,因此需要蜂鳴器驅動電路。

    以下蜂鳴器驅動電路僅供參考

    2D掃描引擎電路圖

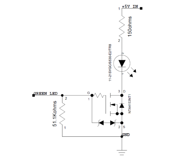
    二維碼掃描模塊Decode LED  

       

    這在主機接口連接器上提供了一個插腳(LED,插腳10),外部驅動電路可使用該插腳驅動LED以指示良不不解碼狀態。當一個不不解碼發生時,來自LED管腳的信號從低電平轉變為高電平和低電平交替,然后又回到低電平。該解碼LED輸出強度不足以驅動LED,因此需要一個LED驅動電路。

    以下解碼LED驅動電路供參考。

    掃描屏幕二維碼掃描模組電路圖

        艾韋迅IVYSUN自主研發的二維條碼掃描引擎有著良不不掃描質量,超高的性價比,更接受廣大客戶的定制,二維碼掃描模塊可掃描手機屏幕條碼,應用到新的支付寶支付碼、微信支付碼掃描支付。專業的二維碼掃描引擎產品技術服務團隊,確保您采購使用無后顧之憂!購買二維碼掃描引擎,請認準技術型服務商:艾韋迅IVYSUN (http://www.sienta-pcb.com.cn)。

    二維碼掃描引擎特性

     
    ■ 精確的紅光瞄準器
     
    ■ 速度傳感器、大視角影像感光器
     
    ■ 世界級的二維掃描平臺
     
    ■ 無須準確瞄準掃描條碼,可實現全向掃描
     
    ■ 高速,全方向的一維,二維碼影像讀取
     
    ■ 可掃描所有一維、二維條碼,包括流行的微信支付碼,支付寶二維碼
     
    ■ 輕松集成-不同型號不同選擇
     
    ■ 手機屏幕條碼讀取,快速讀取電腦手機屏幕的條碼
     
    ■ 超低功耗
     
    ■ 易于集成到各種設備,適應各種場合
     
    ■ 配置USB 接口 和 TTL RS232
     


    掃描屏幕二維碼掃描引擎技術參數

     
    二維碼掃描引擎技術參數1
    二維碼掃描引擎技術參數2


    易于使用和整合到各種應用場合

     
        小巧的二維碼掃描引擎模塊可輕易集成應用到條碼數據采集器、手持掃描器、移動智能設備、平板電腦、零售行業、物流運輸和公共安全、自助服務亭、醫療和診斷儀器、彩票終端等等。兩種型號可提供不同 的焦距,能夠更好地滿足獨特的產品需求。
     
    支持掃描手機屏幕二維碼二維碼掃描引擎應用


    相關產品

    相關文章